当前位置: 首页  高教研究  高教参考

校内改革并非简单放权

发布时间:2014-05-26 阅读次数:25

访浙江大学校长林建华

    李华 绘

    编者按:在教育综合改革的大系统中,高校是一个子系统。一方面,高校期待上级教育行政部门简政放权,另一方面,高校自身也面临着简政放权,释放院系活力的改革任务。记者了解到,近期许多高校正在谋划和实施这样的改革。浙江大学目前选定8个院(系)进行综合改革发展试点,他们的想法和做法可作为一种案例,供大家分析和讨论。

    放权既要与任务和责任相一致,也要与事后监管相配合。在给予院系更大自主权的同时,要明确院系的目标任务,并确定事后评价体系和方式,确保院系恰当地使用权力和资源。

        记者:李功毅 唐景莉 通讯员 单泠 周炜 来源:中国教育报2014年5月26日第13版

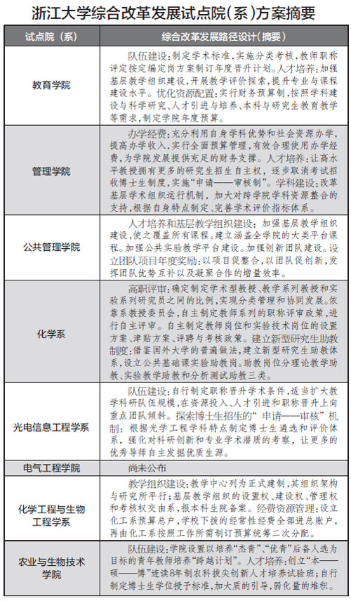
    浙江大学目前选定8个院(系)进行综合改革发展试点。浙大校长林建华在接受记者采访时表示,大学是一个很复杂的机构,各学科特点不同,管理方式和评价方式也应不同,如果用一套管理办法、一套评价体系,很多学科只能削足适履。大学的管理和评价必须与学科多样性和复杂性相适应,要充分调动院系和教师的积极性,这是大学管理的要义,也是此番改革的主旨。

    规模大的学校应逐步向分权管理转变

    问:此次浙大进行的改革,在校和院系之间权力划分方面是怎样考虑的?

    林建华:目前改革是从两个方面入手。一方面,学校选了8个学院(系)进行试点,学院(系)和学校共同讨论,看哪些事情应该由院系来管,哪些事情应该由学校或者学部来负责。学校从资源管理、队伍建设,以及学科建设、经费划拨等几个方面,努力把权力和责任真正落实到院系。另一方面,学校开始对各院系进行定岗定编,并正在制定院系的学科规划和队伍建设规划,这些规划完成后,学校会把队伍建设和学科建设的责任落实到所有院系。

    当然,这还不能说是完整意义上的权力重心下移。在通常情况下,大学有两种不同的管理方式。一种是集权管理,另一种是分权管理。美国学校多是分权管理,学院有比较大的自主权,特别是应用型和专业教育为主的学院,其自主权非常大,这种方式鼓励学院主动拓展和争取更多的社会资源,增强办学实力。哈佛、南加州大学等私立大学通常采用分权管理方式。由于州立大学的部分经费由政府拨付,管理可能稍微要集中一些,但总体看,美国学校以分权为主。比较而言,日本和欧洲的大学则比较集权,目前中国大学的管理是高度集权的。对于像浙江大学规模这样大的学校,应该逐步向分权管理转变,这是从根本上调动院系积极性的一种做法,但这会涉及很多体制性问题,需要有一个过程。我们现在处于过渡阶段,先把部分权责下放,调动起大家的积极性,然后制定进一步下放权责的规划。

    问:分权式管理,会触及学校管理系统的哪些深层问题?

    林建华:分权式管理会带来预算体系的变化,因为事权和财权应当统一。实际上,一些大学已经开始这样做了,特别是直接与市场相关的学科,像商学院、公共管理学院等,自主财力比较大,基本实现了院系预算管理。而主要从事常规本科和研究生教育的院系,由于财务拨款体系的原因,各学校都还没有实现院系预算管理。过去国家教育拨款较少,常规本科和研究生教育是学校贴钱的,现在国家教育拨款增加了,医科生均拔款达到了两万七,工科到了两万二,加上学费,已经与面向市场的教育相差不大了。所以,现在已经具备院系预算条件。

    建立合理的核算体系有利于理顺大学的价值取向。例如,大学教学与科研的关系是与预算管理密切相关的。有一次,我在一个院系调研,当时对大家说,我们的工资都是来自于"教学",来自于国家的生均拨款,而非"科研"或"社会服务"。当时很多老师都很吃惊。人们误以为,既然大学有教学、科研和服务社会等职能,理应有相应的拨款,但事实并非如此。如能够厘清院系核算体系,建立相应的院系预算,教师自然会把精力放在教学和学生身上,因为这才是院系收入的主要来源。

    制度和政策要体现学校使命和价值导向

    问:改革涉及一些制度和政策调整,要有一个什么样的导向?

    林建华:我们现行的很多制度和政策或与学校使命和价值相悖,或体现得不充分。例如,我们希望大家能够安心教学、安心搞学术,但评价体系中却充满了急功近利;我们希望营造学术至上的氛围,制度中却充斥着官僚主义。又如,在学生管理制度中,我们对作弊行为及其处理做了详细的规定,递纸条、开手机给予的处分条款写得很清楚,但我们制度中并没有阐明这样处理所隐含的价值观:诚信既是大学的精神基石,也是社会人的道德基础。失去了诚信,大学和个人都将失去生存的根基。在我们的制度中,除了具体的规范和条款,如果能有针对性地阐明学校的使命和价值,规章制度就不仅仅起到惩罚作用,还会发挥教育和诫勉作用。

    在大学制度体系中,有不少含混或灰色的地带。究其根源,也是对大学使命和价值认识不到位。例如,学校是否允许教师自己办公司?最近,国家和地方政府出台了鼓励科技人员创业的政策,而学校的制度都刻意回避,这使教师们有些无所适从。实际上,问题的本质可以归结为是否存在利益冲突。教师作为学校的雇员,不能从事任何与学校利益相冲突的事情。首先,学校的根本使命是培养人,教师应把主要精力放在学校的人才培养和学术研究上,其他任何活动都不应影响教师履行其基本责任。因此,可以通过建立教师备案制度,保障教师履行职责。其次,是对知识产权的判定。对学校而言,知识产权意味着潜在的学术声誉和经济利益,但这些只有当实现经济价值之后,才能转变成现实的声誉和利益。我以为,学校可以把知识产权的使用权免费赋予个人,并通过合同方式,规定实现其经济价值后,在声誉和经济上应当给予学校的回报。

    问:学校的使命如何成为每一位教职员工的自觉追求?

    林建华:首先,要广泛宣传。大学的使命和价值的描述要简洁清晰、朗朗上口。比如,如果认为大学的核心使命是培养人才,核心价值是以师生为本、学术独立、追求卓越等,大家就很容易记得住、看得见、用得上。其次,制度和政策与学校使命和价值要一致,传递的信息要准确。例如,评价院系和教师的标准要体现学校的使命和价值,通过评价,引导院系和教师去实践学校的使命和价值。再其次,资源配置也要体现学校的使命和价值导向。

    单项改革难奏效,必须进行体系性建设

    问:8个学院(系)改革试点,学校放权是主要特征吗?

    林建华:在一定意义上讲,应当说是院系的综合改革试点。一方面,学校把相关的权力、学科建设资源和日常运行经费下到院系;另一方面,也要求院系根据各自的发展目标,推进队伍建设、评价体系建设和教学改革。从学校的角度看,我们希望大家思想要再解放一些,胆子再大一些,真正破解学校面临的发展瓶颈。例如,我们应当根据学科特点,制定相应的教师评价体系,文科的评价体系显然应不同于理工农医,应用学科也应有别于基础学科。当然,学术评价也有相通之处,就是要更多关注学术本身,而不是它的表现形式。

    问:对浙大这次改革应有怎样的期待?

    林建华:改革是一个系统工程,牵一发而动全身。过去我们常讲的一个现象是:一放就乱,一乱就收,一收就死;折腾一圈,大家的积极性没有调动起来,反而是牢骚满腹。当然,也有一些成功的尝试,如一些学校新设立的机构,采用了预算制,把经费使用、人员聘用和薪酬管理都下放给了机构。由于在机构设置之初,就明确了任务和责任,总体看这类机构都比较成功,不仅队伍建设和学术研究成效明显,经费使用和预算执行也比较规范。因此,放权既要与任务和责任相一致,也要与事后监管相配合。在给予院系更大自主权的同时,要明确院系的目标任务,并确定事后评价体系和方式,确保院系恰当地使用权力和资源。

    从目前情况看,各院系的状况和管理水平的差别很大,学校资源核算方式也不尽完善,因此,我们不要指望所有院系马上都能适应新的管理模式,要有充分的耐心,持续推进,不断修正,才能逐步提高院系的管理水平。事实上,任何制度的形成和完善都要经历一个过程。例如,美国华尔街金融体系就经过了一个相当长的过程。在开始阶段,各种投机、炒作……甚至诈骗都大行其道,混乱的金融秩序伤害了每个人的利益,经过长期制度建设,才建立了较为成熟的金融市场。即使如此,还出现了几年前的金融危机。我们的“放权”改革,也要有心理准备。

    问:作为新任浙大校长,您最想做的事情是什么?

    林建华:中国大学发展到今天,所面临的问题都是复杂的和综合性的,已经超出了只抓一两件事情,就能显著提升学校整体水准和质量的阶段了。因此,分立的项目式的改革已经很难奏效了,必须进行体系性的建设。

    首先,应当考虑我们的教育体系。要进一步明确浙江大学培养人才的定位和目标,搞清楚我们培养的人有什么特点,如何协调学校各方面资源建设好教育体系,实现我们的人才培养目标。同时,还应当考虑学校的人事体系,如何使浙江大学更有竞争力,真正成为优秀学者向往的学术殿堂;考虑浙江大学的学科格局和学术研究体系,搞清楚未来学校的学术研究特色是什么,在哪些领域进行重点布局,前沿和交叉学科重点在哪里。当然,还应考虑学校的管理体系、资源配置体系和干部体系,等等。这些体系的建设都不是一个部门能够承担的,需要举全校之力方能实现。如果能够利用三至五年时间完成学校的综合改革,建立起较为完善合理的现代大学体系,学校就有了进一步发展的基础,就可以步入创建世界一流大学的快车道。

    大学的综合改革需要系统思维,也需要有耐心。要在整体战略规划指导下,抓住重点,把握改革进程和人们承受能力,分步实施,集小胜为大胜。