发布时间:2018-12-20 阅读次数:134次
摘要:当前中国学界针对创业型大学主要有三种分类体系:一是基于创业型大学理论鼻祖的案例高校分成“革新式”与“引领式”,或称为非线性模式与线性模式,或称为欧洲模式与美国模式;二是基于中国现有创业型大学的战略目标定位分成服务区域社会经济发展、学术创业、专业创业、创业教育、企业经营五种模式;三是基于科学能力与创业能力将研究型大学分成创业Ⅰ型、创业Ⅱ型、一般研究型、学术研究型四类。为了消除人们将创业型大学定位为创收性大学、商业化大学的思维惯性,又体现转型为创业型大学的主体是地方本科院校的中国实际,文章基于现有创业型大学分类体系研究的合理因素,将创业型大学分为教学服务类与学术应用类两类,每类又分成营利型与公益型两种。
关键词:创业型大学;分类体系;学术资本转化;教学服务类;学术应用类
自20世纪末创业型大学理论传入中国之后,学界就围绕创业型大学的概念界定、价值预设、发展起点、建设路径等方面开展了广泛的研究。但是,时至今日,中国对于创业型大学的研究仍然处在翻译介绍、概念辨析乃至伦理价值之争的初级阶段,远未实现创业型大学本土化的内涵诠释与理论构建。从类型划分视角出发,文章在梳理与分析国内学界三种关于创业型大学的分类观之后,基于其分类体系研究的合理因素,构建了中国创业型大学实践模式图。该种分类标准在遵循创业型大学理论奠基者关于创业型大学基本要义的基础上,消除了人们将创业型大学定位于创收性大学、商业化大学的思维惯性,体现了以地方本科院校作为主体转型为创业型大学的客观事实,是构建中国特色创业型大学理论体系的一次有益探索与实践。
一、基于两位创业型大学理论鼻祖的案例高校进行分类
伯顿·克拉克(Burton R. Clark)与亨利·埃兹科维茨(Henry Etzkowitz)作为创业型大学理论的奠基者,他们最初选择的创业型大学案例高校是不一样的。克拉克主要以欧洲的教学型院校作为考察对象,最具代表性的高校便是华威大学;埃兹科维茨主要以美国的研究型大学作为考察对象,最具代表性的高校便是麻省理工学院、斯坦福大学。不同的案例高校,其转型的路径是不一致的。对于欧洲的教学型院校而言,其需要实现组织的整体变革,采取全方位的创业模式;对于美国的研究型大学而言,其重点在于基层学术组织的学术转向,在“政府产业高校”的三螺旋结构中,积极推动科研成果转移转化,引领高等教育的变革与发展。于是,不少学者从两位理论鼻祖最初选择的案例高校出发,将创业型大学分为“革新式”创业型大学与“引领式”创业型大学两种类型,或者分为非线性模式的创业型大学与线性模式的创业型大学。
例如有文指出,克拉克以英国华威大学作为典型案例,其研究路径是将大学作为一个能动的组织主体,关注的是大学这一组织如何像企业那样进行创业、革新,以便应对外在环境的变化,可以称之为“革新式”的创业型大学;埃兹科维茨以美国麻省理工学院作为典型案例,其研究路径是将大学置于“三螺旋”模式的分析框架中,研究如何推动知识转移,实现学术创业,推动大学与社会的协同发展,可以称之为“引领式”的创业型大学。这种两分法能够让我们更好地知道,两位创业型大学理论鼻祖最初是从不同类型的观察对象出发,然后得出了不同的研究范式以及转型路径。确实,我们所处的环境与接触的事物在很大程度上影响了我们思维的角度、高度与深度。同时,该两分法对创业型大学的实践亦具有指导性。教学型院校向创业型大学转型,可以从克拉克的“革新式”创业型大学吸取智慧;研究型大学向创业型大学转型,可以从埃兹科维茨的“引领式”创业型大学吸取智慧。不过,这种两分法不能建立在两位创业型大学理论鼻祖的理论观点或者欧美两个区域的实践模式之上,只能建立在教学型院校与研究型大学两种不同层次的办学实体上。也就是说,这不能代表克拉克与埃兹科维茨各自的创业型大学模式,也不是欧洲与北美两个区域的创业型大学模式,只能说是基于教学型院校抑或研究型大学转型而来的创业型大学模式。这是因为,克拉克后来对于创业型大学的研究,不仅指欧洲的教学型院校,还包括了美国的研究型大学,从而我们不能将克拉克的创业型大学观局限于教学型院校。同时,美国高等教育的竞争性、多样性会导致不同类型、不同层次的传统型院校走向创业型大学,从而美国创业型大学的实践模式不能局限于研究型大学。例如在《大学的持续变革——创业型大学新案例和新概念》一书中,克拉克不仅研究了一些教学型院校,而且研究了美国的麻省理工学院、斯坦福大学、密歇根大学等研究型大学;同时,美国不只有研究型大学向创业型大学转型的典范,其开放的办学环境能让各种类型的院校都有可能走向创业型大学,正如克拉克所言,“更多的(美国)公立大学已经摆脱传统的全部由州领导的姿态,更加接近一个庞大而又不断发展的非营利部门私立大学”。
又如有文章在继续肯定“革新式”与“引领式”两种类型的创业型大学模式基础上,直接将“革新式”称之为欧洲模式,“引领式”称之为美国模式。显然,这种分类的理论基础不足,或者说与实际情况不完全吻合。克拉克的创业型大学理论远远不只是建立在欧洲案例或者教学型院校案例上,其已经扩展到全球各类高校。埃兹科维茨以美国研究型大学作为案例高校,不代表美国没有教学型院校成功转型为创业型大学,更不能说明欧洲没有研究型大学转型为创业型大学。因此,从教学型院校与研究型大学这两个不同的转型起点来对创业型大学进行分类是合理的,但是我们不能将之等同于两位理论鼻祖的创业型大学分类,更不能直接以欧洲模式、美国模式取而代之。当然,如果将那些沿着教学型大学、研究型大学再到创业型大学的转型模式称之为线性模式,将那些从教学型大学直接到创业型大学,继而发展成为研究型大学的模式称之为非线性模式,这种分类是可取的。这种分类的理论依据就是创业型大学的发展起点,即要么从研究型大学而来,要么从教学型大学而来。不过,我们绝不能将线性模式等同于美国模式,将非线性模式等同于欧洲模式,更不能将线性模式等同于埃兹科维茨的创业型大学模式,将非线性模式视为克拉克的创业型大学模式。否则,我们又将重新回到按克拉克与埃兹科维茨最早观察的对象来划分,根据欧洲与北美非常有限的案例高校来划分的老路上。
如果说,埃兹科维茨以美国研究型大学作为创业型大学的发展起点具有广泛认同度,那么,克拉克以欧洲教学型院校作为创业型大学的发展起点则是不被认可的。克拉克后来对于创业型大学的研究,已经扩展到全球不同性质、不同层次、不同起点的创业型大学。我们已经不能将最初的组织变革作为克拉克创业型大学观的本质与灵魂,其对于创业型大学的理解已经远远超出了组织变革、院校类型的范畴。从两位理论鼻祖的角度来分析创业型大学类型,无论是“革新式”与“引领式”还是欧洲模式与美国模式,抑或是线性模式与非线性模式,都是不恰当的。事实上,不只美国存在包括以教学型院校作为起点的创业型大学,欧洲也有大量以研究型大学作为起点的创业型大学。例如被国内学者广泛介绍的慕尼黑工业大学就是一所研究型大学向创业型大学转型的成功典范,并被视为欧洲标杆性的创业型大学。因此,在创业型大学本土化理论的构建过程中,我们不能从两位理论鼻祖最初的观测对象那里寻找分类的理论依据,更不能将创业型大学简单地分成欧洲模式与美国模式,而是需要再从创业型大学理论的溯源性解读出发寻找到具有中国元素的分类标准。
二、基于战略目标定位对中国的创业型大学进行分类
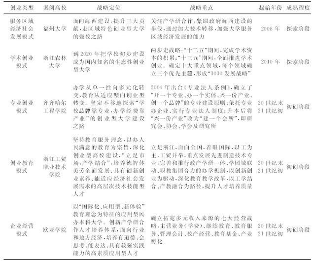
在领会创业型大学精神实质的基础上,为构建具有中国特色的创业型大学理论体系,我们可以直接基于中国实践与中国需要来研究创业型大学的类型,这也是创业型大学本土化理论建设的最高发展阶段。只有对西方创业型大学有过深入系统的研究,对中国高等教育实践有着丰富的体验与领悟,我们才能直接基于中国实践与中国需要来确定创业型大学的类型划分标准。由于创业型大学理论在中国尚处于翻译介绍与案例推介为主的阶段,中国学界较少有人从现有中国案例或者未来变革趋势出发来研究创业型大学分类问题。不过中国学界已有学者从中国案例高校的战略目标定位或者其体现出来的主要特征出发,研究中国创业型大学的分类问题。例如在对欧美创业型大学进行梳理的基础上,陈霞玲博士将中国的创业型大学建设分成五种模式:服务区域经济社会发展模式、学术创业模式、专业创业模式、创业教育模式、企业经营模式。为便于比较与分析,本研究根据作者论述,再结合其他资料,将其以表格形式做如下梳理与概括(详见表1)。

对中国高举创业旗帜的高校(欧亚学院没有明确提出创业型大学的战略目标定位,但明显地体现出克拉克与埃兹科维茨关于创业型大学的基本特征)进行研究并分类,概括出五种创业型大学模式,有利于我们对中国创业型大学建设现状的整体把握,有利于我们从中获悉创业型大学本土化建设的基本路径,有利于为我们构建中国特色的创业型大学理论体系提供新思想与新素材。当然,这五种模式的划分标准主要基于学校的战略目标定位或者战略发展重点,但因缺乏普适性的理论基础,从而无法作为未来更多中国创业型大学的分类依据。而且,一所创业型大学或许兼具几种模式所体现出来的特征。例如福州大学与浙江农林大学一样,都走学术创业的发展道路,甚至可以说,所有具备一定研究实力的普通本科院校都会致力于学术成果的转移转化,通过学术创业来服务社会,并以此提升自己办学地位与学术声誉。又如福州大学在建设创业型大学的过程中,战略重点随着学术创业的艰难推进而发生转移,近几年已经“由全面推进转向以创业教育作为主要抓手”,体现出创业教育模式的特征。可见,中国创业型大学五种模式的分类方法可以初步勾勒当前中国创业型大学本土化建设现状,事实上,陈霞玲博士也只是从这个层面进行梳理与归纳,如果要将此作为中国创业型大学分类的标准,我们还需寻找更具普适性的理论依据。
三、基于科学能力与创业能力对创业型大学进行分类
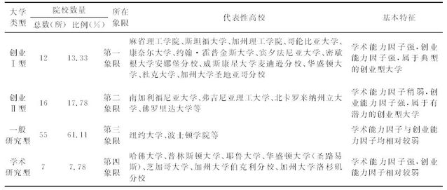
既不从克拉克或者埃兹科维茨阶段性的观测高校出发,也不从中国零星出现的创业型大学典型特征出发,而是从一般性、规律性的角度来对创业型大学进行分类,且能指引中国创业型大学的建设与发展,这样的研究成果在中国学界可谓是凤毛麟角。应该说,王雁博士等学者对此做了富有启发意义的探索与尝试。他们根据美国90所研究型大学的相关资料,提取科学能力因子与创业能力因子,并将横坐标作为科学能力因子轴,纵坐标作为创业能力因子轴,用十字坐标绘制出美国90所大学因子得分散点图,由此得出创业Ⅰ型大学、创业Ⅱ型大学、一般研究型大学、学术研究型大学等四种类型(详见图1)。

如图1所示,将创业型大学分成创业Ⅰ型、创业Ⅱ型两大类,体现了学术能力与创业能力的非对称性,表明了创业型大学有着不同的发展阶段,为创业型大学理论大厦的构建提供了方法视角与理论基础。同时,根据散点图,我们能够方便地获悉哪些研究型大学属于创业Ⅰ型,哪些属于创业Ⅱ型,哪些还停留在传统的研究型。本研究根据作者的研究与图标绘制表2,以便我们进一步来研究。

从表2可以看出,在90所美国研究型大学中,创业Ⅰ型与创业Ⅱ型合计28所,占31.11%;一般研究型与学术研究型合计62所,占68.89%。这样看来,在美国研究型大学中,传统型仍属于主体,创业型属于少数派。不过,这种分类法仍然存在很大的局限性,有待进一步探索。从以下几个方面来看,该分类法类似于从研究型大学到创业型大学的比色分析法,为我们研究创业型大学本土化进程中的不同发展阶段提供了理论视角,但仍然无法作为中国创业型大学的分类标准。
第一,该分类法主要基于研究型大学,体现了埃兹科维茨的创业型大学观——“创业型大学是在研究型大学的基础上发展而来的”。然而,迫切希望从传统型转到创业型的主体,在中国不是那些办学资源丰厚的研究型大学,而是那些办学资源极为有限的教学型、教学研究型院校。研究型大学尤其那些高水平行业特色研究型大学,本来应该利用具有应用价值的学术资本,延长学术生产链条,推动成果转移转化,走上创业型大学道路。但是,这些研究型大学坚持传统的学术生产模式依然能够获得充裕的办学资源,甚至我国现有的高等教育评价体系在某种程度上亦影响了这些院校从传统型向创业型转轨。这就不难理解,国内高举创业型大学旗帜的普通本科院校不是研究型大学而是地方本科院校。
第二,根据高层次学术论文数、在校研究生数、院士数、诺贝尔奖获得数、联邦来源研究经费数等提取科学能力因子,根据专利数、衍生公司数、有收益的授权或者选择权转让数、工业来源的研究经费数等提取创业能力因子,这种分析方法为评判大学是否属于创业型大学提供了有益的启示,比克拉克在其案例高校分析中特别关注核心资助比例减少幅度考虑得更加全面,也更符合中国实际。但是,提取这些因子的指标内容远远没有这么简单,例如校友创业如何纳入进来就具有挑战性。同时,不是所有高校将相关信息予以全部公布,从而在分析与比较时就难以客观评判。也就是说,要全面与真实地获取这些因子,本身就颇费周折。
第三,本研究的某些结论与其他学者的观点相左。克拉克在《大学的持续变革——创业型大学新案例和新概念》一书中,将加州大学洛杉矶分校作为美国创业型大学的案例高校,但该校在这里却属于创业能力因子较弱的学术研究型大学,而不能归为创业型大学。又如有文认为:“哈佛大学也是主动向创业型大学转型的典范。……在美国政府的推动下,西海岸的北卡罗来纳州立大学和杜克大学等更多的大学也转型为创业型大学。”哈佛大学普遍被视为麻省理工学院等创业型大学的对应类型,在此分类法中也被认为属于学术研究型而非创业型。那么为何有学者视之为创业型大学的典范?根本原因在于,学界尚未对创业型大学的内涵界定与类型划分达成普遍共识。事实上,中国学界对创业型大学本土化理论体系的探索,在很大程度上是为了推动传统型院校的转型,改变传统型院校对于政府单一且过度依赖的局面,逐渐走上依靠人才培养质量与科学研究成果本身赢得社会各界支持的道路。只要在往这个方向努力,一所传统型院校是不是要冠之为创业型大学并不是最重要的。也正因为创业型大学只是用来引导传统型院校转型与发展的一种路标,从而当传统型院校普遍意识到建设创业型大学的重要意义并转化为一种常识时,“创业型大学”这个概念也就因完成历史使命而退出历史舞台了。这就像“师范教育”概念在美国的存在与发展一样,现如今,由于独立设置的师范院校完全被综合院校所取代,人们再也找不到“师范教育”的概念了,或者说不知道“normal”有教师教育的含义了。
四、比较与思考
当前,国内关于创业型大学的类型划分主要构建了以上三种分类体系。三种分类体系分别基于创业型大学理论鼻祖初期的案例高校,基于中国创业型大学的战略目标定位,基于研究型大学的学术能力因子与创业能力因子,都有各自的合理性与可取性,对构建创业型大学本土化的分类体系具有启发性。但是,正如前文所言,每种分类模式都具有一定的局限性与适应性,达不到构建创业型大学本土化分类体系的理论目的,亦无法指引中国传统型院校向创业型大学的转型与发展。因此,本研究将在进一步比较各种分类体系优劣的基础上,探讨中国特色创业型大学类型体系的构建。所谓中国特色的创业型大学类型体系是指在遵循创业型大学内涵要义的基础上,基于中国实际、服务中国实践、体现中国话语的创业型大学类型体系。
从研究型大学学术能力因子与创业能力因子角度构建出创业Ⅰ型、创业Ⅱ型、一般研究型、学术研究型四类,有利于我们进一步认识到“并非所有的研究型大学都能够,也未必要变革为创业型大学”。但是,该种分类方法仍然基于埃兹科维茨的创业型大学观,认为只有研究型大学才能转型为创业型大学,不符合创业型大学建设的主体属于地方本科院校的实际。在国内,不少学者将清华大学、浙江大学、华中科技大学视为中国特色创业型大学,但这些研究型大学从不宣称自己定位于创业型大学。只有那些地方本科院校,为了走出办学资源的桎梏、实现“弯道超车”的预期,往往将“创业型大学”确立为学校的战略目标定位。例如继福州大学、南京工业大学(2013年更换办学定位)、浙江农林大学等普通本科院校之后,临沂大学于2015年确立了创新创业型大学的办学定位。因此,仅从研究型大学的视角来对创业型大学进行类型划分,无法构建中国特色创业型大学分类体系。
从现有高举创业型大学旗帜的中国案例高校出发,根据其目标定位与战略重点来对创业型大学进行类型划分,有利于让我们认识到创业型大学实践模式的多元性。但是,该种分类方法主要是对中国当前较为活跃的创业型大学进行特征描绘,而不是从创业型大学分类体系构建的高度进行理论预设,从而无法为创业型大学本土化建设提供一般性、普遍性的分类指引。国内率先高举创业型大学旗帜的福州大学,虽然提出了“创建创业型大学,服务海峡西岸经济区”的战略目标定位,但该校同时体现学术创业、专业创业、创业教育、企业经营等不同模式的价值追求与发展特征。诚然,该分类法的出发点是为了梳理当前中国若干所创业型大学的战略重点,不是要从理论高度对创业型大学分类体系进行构建,不能从学理的角度来严格审思该种分类方法。实施创业教育的大学不一定都属于创业型大学,但创业型大学必定实施创业教育,这就意味着所有的创业型大学都会开展创业教育。既然所有的创业型大学都实施创业教育,那么,在对创业型大学进行类型划分时,我们就没有必要归纳出一种“创业教育模式”的创业型大学。学术创业的内涵非常丰富,既指商业性的经营活动,还包括知识转移转化,也泛指社会价值创造。可以说,只要属于创业型大学,都存在学术创业的问题,只不过体现了不同模式的学术创业。例如华威大学最初是以学校的整体经营来推进学术创业;麻省理工学院与斯坦福大学更多的是以学术资本转移转化来开展学术创业;甚至还有一些创业型大学,以提升学术声誉、推动事业发展来体现学术创业。因此,在对创业型大学进行类型划分时,笼统地将“学术创业模式”作为创业型大学的一种类型划分是不恰当的。
被誉为“创业型大学之父”的克拉克在其后的研究中将埃兹科维茨考察的案例高校都纳入进来,已经不再仅仅局限于最初考察的欧洲教学型院校了。因而,根据克拉克与埃兹科维茨各自最初提出“创业型大学”概念所依据的不同案例高校,将创业型大学分为“革新式”与“引领式”,或者非线性模式与线性模式,或者欧洲模式与美国模式,该种分类方法所依托的理论前提是错误的。但是,该种分类法有利于我们认识到创业型大学既可以由教学型院校转型而来,也可以由研究型大学转型而来,从而在构建创业型大学本土化分类体系时考虑不同的发展起点。事实上,该种两分法正是基于教学型院校与教研型或者研究型两类院校而提出的分类法,只不过换了一个不同的称谓。然而,正是这种不同的称谓(例如美国模式与欧洲模式,在名称上就会产生误解,让我们以为欧洲的创业型大学都以教学型院校作为发展起点,美国的创业型大学都以研究型大学作为发展起点),以及依托的理论前提错误,使得该种两分法经不起考究。而且,分类研究不是为了标新立异,而是为了指引实践,只要能够达此理论目标,我们没有必要在乎概念的新异。为此,吸收该种两分法的合理因素,本研究尝试将中国创业型大学分为教学服务类与学术应用类两类,对应了以上两类不同起点的创业型大学。同时,创业型大学虽不等于创收型大学、商业化大学,但并不意味着创收型大学、商业化大学不能成为创业型大学。因此,本研究构建出一个简约型的创业型大学实践模式(详见图2)。

由图2可知,基于不同大学职能与办学使命,创业型大学可以分成两类:教学服务类与学术应用类。同时,每一类创业型大学都有营利型与公益型之分。于是,创业型大学的实践模式可以分为四种类型:教学服务类营利型、教学服务类公益型、学术应用类营利型、学术应用类公益型。当前,由于政策、利益等方面的原因,中国少有高校明确表明营利的身份,从而我们主要从公益型的角度来梳理教学服务类与学术应用类两种类型的创业型大学。但2015年修订、2016年施行的《中华人民共和国高等教育法》取消了“不得以营利为目的”规定,这为营利型的创业型大学提供了法律保障,从而我们要在分类体系中为营利型的创业型大学预留空间。所谓公益型的教学服务类创业型大学是指那些以教学育人作为单一职能的非营利性教学型大学,除那些以兼职教师为主致力于高水平教学服务平台打造的创业型大学外,当前多数由高职高专、民办本科、中外合作办学甚至独立学院等转型而来的创业型大学组成,例如表1所列的齐齐哈尔工程学院、浙江工贸职业技术学院、欧亚学院等,都属于此类。所谓公益型的学术应用类创业型大学是针对那些贯彻教学育人与科学研究两个中心的非营利性教学研究型大学、研究型大学。相较于教学服务类而言,该类创业型大学不仅强调开展研究与发展科学,而且将知识生产模式转换、学术成果转化视为一种办学使命,彰显了学以致用的价值取向。地方普通本科院、研究型大学向创业型大学转型,则以学术应用类创业型大学作为建设目标,这些院校需要从教学育人与科学研究两个方向展现其自力更生的能力,在社会捐赠、成果转化收益不断增加的前提下实现政府核心资助比例的不断下降。只不过该类创业型大学的科学研究本身不是最终追求,学术成果的应用才是价值所在,例如表1所列的福州大学、浙江农林大学属于此类。
总之,在梳理与借鉴国内学界关于创业型大学分类界说的基础上而建构的“中国创业型大学实践模式”虽然是一个简单的大学分类,但是,这个理论体系能够避免以上分类的各种缺陷,能够在其中找到任何一种创业型大学的位置且不会重复。更重要的是,该分类体系蕴含着推动教学革命、倡导学以致用、强化分类管理等诸多具有重要意义的价值指引。