|
|
|
||
关于纵向科研项目绩效提取的流程说明 |
|
2026-03-16
|
|
|
1.学校开通了网办流程审批,项目结项后需要提取绩效的老师可以通过网办大厅“科技处(社科处)”栏目的“三明学院纵向科研项目绩效支出申请”开启网办流程。
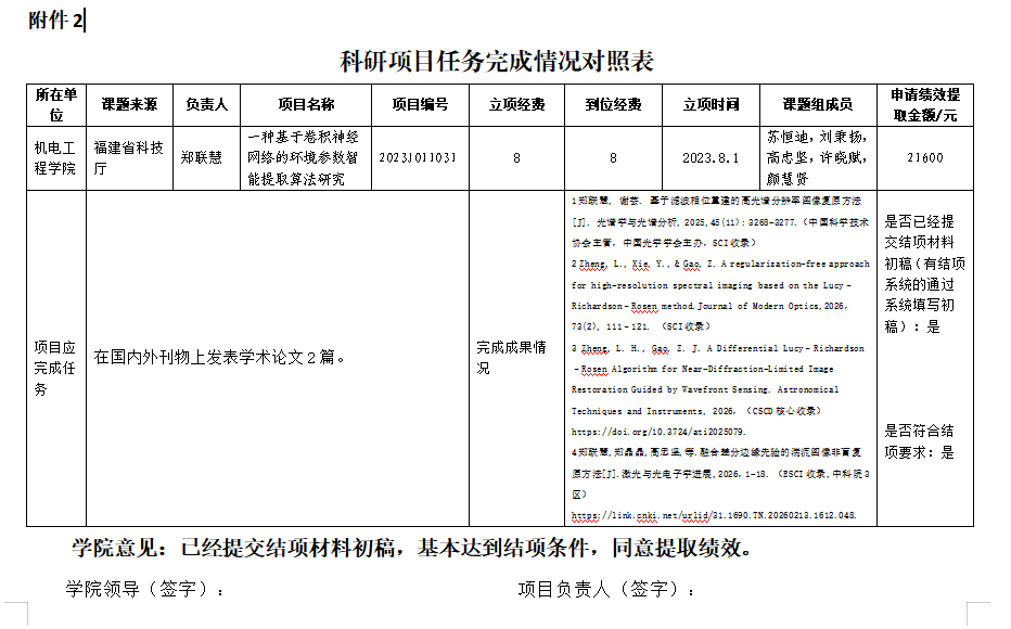
2.填写流程中,附件需要传公示情况的图片(将绩效分配表格打印,贴于所在单位公示栏,5日,5日后公示场景拍照传系统),公示模板见附件1,公示完后,该公示材料原件揭下存放于各学院科研秘书存档;同时上传签字版附件2“科研项目任务完成情况对照表”扫描件;
3.网办大厅流程走完后,打印出审批单,准备好证明材料再通过财务系统按照劳务报销。
4.绩效提取需要附上的证明材料:需附上该项目任务书中经费预算表、财务系统打印的项目财务明细账、科研项目任务完成情况对照表等材料,如发放给项目组成员还需附上项目任务书中课题组成员页,绩效支出与原预算不一致的需附经审批的预算调整申请表。
5.每位老师都有个绩效专户,财务账号为“KJX工号”。需要提取时,从财务报销系统“财务系统(其他收入)”中的“网络申报系统(劳务)”渠道,从该绩效账户报销出来。
|