首页
学院概览
学院简介
院领导
机构设置
院标院训
媒体聚焦
师资力量
专任教师
中国语言文学...
传播媒介系
播音与主持艺...
教授简介
行政人员
思政人员
实验人员
学科专业
专业介绍
汉语言文学
传播学
播音与主持艺...
培养方案
教学工作
教学督导
实验教学
实验室制度
教学大纲
学术研究
科研动态
科研平台
客家文化研究...
生态文化研究...
地方文化研究...
书法研究所
苏区融媒体建...
福建方言与语...
党建园地
党建新闻
党委机构
思政天地
团学动态
招生专栏
招生工作
历年分数
招生计划
招生政策
录取查询
就业信息
就业信息
就业指导
学苑天地
播音主持
教学资料
学生作品
文学创作
学生作品
校外来稿
影视传媒
学生作品
校外作品
翰墨飘香
学生作品
老师作品
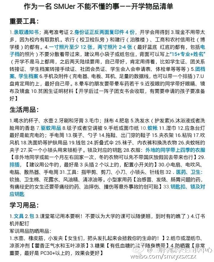
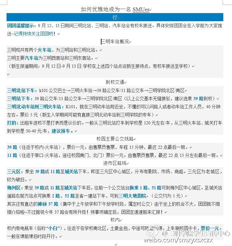
2015级新生入学攻略
发布时间:2017-08-06 动态浏览次数:
64
版权所有©三明学院文化传播学院
地址:福建省三明市三元区荆东路25号
三明学院文化传播学院
NG制作维护